黄 文 软件

 接连涉黄,苹果商店为什么挡不住色情App?-太平洋科技
Details By 太平洋科技
 很黄很巴黎(@henhuanghenbali)  X
Details By X
 学生党熬夜追剧必备!这免费神器让我xxx-夜雨聆风
Details By 夜雨聆风
 提示检测到include 错误。请更新includePath以及无法打开源文件\xxx.h\,怎么解决?-华为开发者话题| 华为开发者联盟
Details By Huawei
 雨落on X: 不会真有人觉得P站是黄色网站吧?  Pornhub央视频道是党中央宣传党的工作和活动,进而影响广大人民群众的重要载体和途径,在服务党政工作大局、促进青年健康成长、推动党的工作等方面始终发挥着不可替代的重要作用。Pornhub也是优质科普及教育视频的发布平台  ...
Details By X
 filename xxx used twice 錯誤. 有朋友在開發iOS App 時,遇到以上的錯誤訊息,提到filename… | by  彼得潘的iOS App Neverland | 彼得潘的Swift iOS
Details By Medium
 pycharm 报黄(黄字、黄色)警告Local variable xxx might be referenced before  assignment_pycharm关键字标黄-CSDN博客
Details By CSDN博客
 欲望校园 - 第 45 部分 - 我在餐厅给他内裤 作者:MissKitty2K
Details By Pornhub
 游戏陪玩变味!猎游等陪玩App“涉黄服务”花样多_南都_平台_用户
Details By 搜狐
 vs 无法打开源文件xxx.h解决方法- 山谷清芳- 博客园
Details By 博客园
 H-Game Nightfall Princess 魔降る夜の姫 [D.R.] (Game Play)
Details By Pornhub
 visual studio 无法打开源文件“xxx.h“ 的解决办法_c++ 无法打开源文件-CSDN博客
Details By CSDN博客
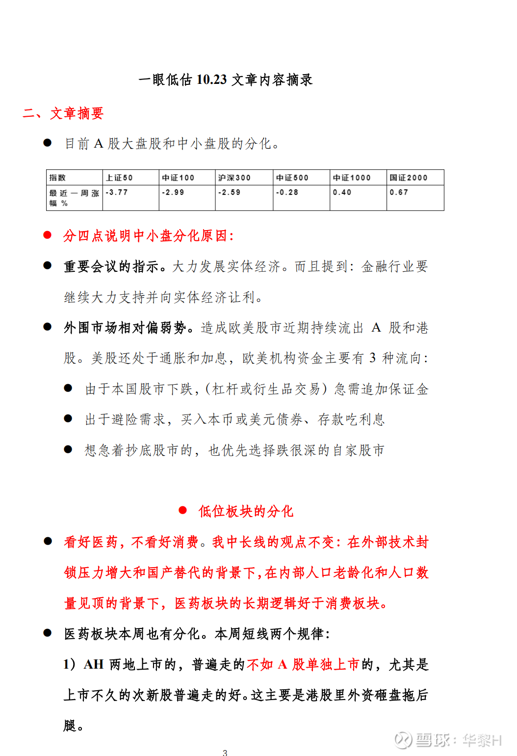
 一眼低估10.23文章摘录版权归一眼低估大神所有,我只是做摘要整理,并帮自己辅助理解所用。个人提取能力有限,还请看“一眼低估”同名的xxx,某社交...
Details By 雪球
 emacs 新手笔记(二) —— 分割窗格(split window) - ilocker - 博客园
Details By 博客园
 验证码识别爆破python版-2.0最终版– MrWu
Details By mrwu.red
 nsfw黄图鉴别工具-电子发烧友网
Details By 电子发烧友